时间:2025-09-28
原标题:6月电视剧备案数创新高,64部作品折射四个趋势
近日,国家广电总局公布了6月份的电视剧备案情况。
从数量来看,6月的备案新剧共64部、2104集,创下了今年历月备案之最。倘若将每月的新剧备案表连起来看就会发现,它不仅反映着国产剧的创作趋势,还隐含了时下备案热土的轮转。

以四川为例,6月份备案了6部新剧,是近20个月以来数量最多的一次。其中,展示北斗导航系统30年研发历程的科技强国题材电视剧《苍穹以北》原本由上海慈文影视于2020年备案,许可证号为(沪)字第377号,现在则变更为成都东方物语文化传媒有限公司,许可证号为(川)字第成0085号。

企查查显示,成都东方物语文化传媒是东方物语文化传媒(天津)的姊妹公司,而后者正是慈文经纪之参股子公司,这说明《苍穹以北》前后两个报备机构之间有千丝万缕的联系。
据公开报道,《苍穹以北》由成都文旅联合策划、联合出品,四川故事、成都元素将贯穿始终。作为出品方之一的成都文旅还将通过《苍穹以北》谋划“影游联动”的新赛道,延展出线下巡展、特色文创品、主题公园。
电视剧备案有效期通常是2年,2年之内不可用相同剧名重新申报,2年之外则可以。所以《苍穹以北》转投四川也是正常操作。除它以外,四川耀客文化传媒的《生活是什么》也在四川备案。

近年来,四川省政府出台了《重大文艺项目扶持和精品奖励办法》,每年拿出3个亿的真金白银,对电影、电视剧、舞台剧等文艺作品进行扶持和奖励,并持续强化电视剧全流程管理服务、搭建“时代光影拍在四川”线上服务平台、完善配套影视服务体系……
在不久前举办的首届中国电视剧大会上,四川省、黑龙江省、山东省、广东省、海南省一起作为主宾省联合东道主福建省,共同向与会者推介地域选题、扶持政策、拍摄服务体系等。在各地区争相建设“文化大省”的背景下,影视行业或许将迎来新一轮的机遇。
备案剧的类型分布上,古装剧、都市剧仍是硬通货。
首先,古装剧花开两朵,一类有IP打底,继续讲述男女主三生三世的爱情。
《仙台有树》由爱奇艺备案,根据狂上加狂的同名小说改编;《忘川无殇》由流金文化备案,改编自九鹭非香的《三生,忘川无殇》。

另一类则是气质严肃的古装传记和传奇。完美世界影视备案的《云雀叫天录》讲述京剧“谭派”创立者谭鑫培传奇的一生;百纳千成备案的《云坞上》讲述中国铸剑鼻祖、龙泉宝剑创始人欧冶子的故事;《谁言儿女不英雄》讲述的是清代女科学家、数学家、作家王贞仪的成长之路……
用传记片的形式介绍历史上的杰出人物,让观众更好地认识古代之中国,理解现代之中国,是古装剧的一个重要选题方向。
值得一说的还有《清明上河图密码》,这部剧由优酷出品,工夫影业联合出品,于今年2月在“周庄·数字梦工厂”影视基地举行了预开机仪式。

因为一部剧,建造一座城,这样的说法用在《清明上河图密码》身上再合适不过。据了解,“周庄·数字梦工厂”是由当地政府和阿里文娱联合打造的影视基地,有146亩宋代建筑外景,力图再现宋代的风土文化及繁荣景象。
在古装剧频频“撞景”的当下,首个入驻“周庄·数字梦工厂”的《清明上河图密码》势必能给人带来不一样的观感。
其次,都市剧主打三个方向:视听元素、返乡治愈和女性互助。
视听元素指的是歌舞元素的融入。电影市场上的《热烈》正在用街舞场面调动观众的情绪,电视剧也不甘示弱。《向着光的方向》瞄向了芭蕾舞演员,《如约绽放》聚焦的是踢踏舞女团。

“返乡治愈”元素某种程度上是都市剧进行的自我改造。左城右隅备案的《耀眼》讲的是高三学生返乡后与当地问题少年一同克服生活、学习上的种种困难的故事;《寻她千百度》说的是在外漂泊之人的回乡之旅;《奔向幸福的方式》的主人公回乡带领村民奔小康……它们是乡村振兴剧的时尚讲述。
都市剧的另一个分支女性剧的创新意识也十分明显。西嘻影视备案的《六姊妹》剧如其名:父亲意外身亡,家中只有六个女人,涵盖了少年、中年、老年女性,俨然一出家庭版的“欢乐颂”;《女子监狱》是监狱女性警官帮助女性罪犯改过自新的故事;《不一样的检察官》中的检察官专门负责女性权益保护的相关案件;《女子中队》展现女子交警中队的飒爽英姿……

可见,接下来的女性剧不仅要从各个角度展现“girls help girls”,还要融入一定的主旋律元素。
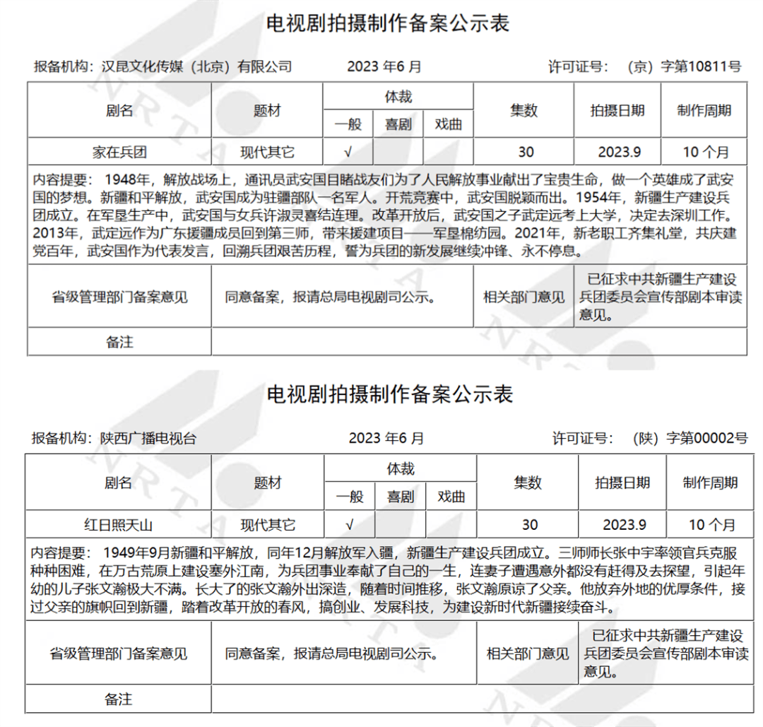
备案新剧中,罕见地出现了两部新疆题材:《家在兵团》和《红日照天山》。从故事梗概来看,《家在兵团》的时间跨度较大,从解放新疆一直写到新时代;《红日照天山》从解放新疆写到改革开放。

这些年,新疆题材的电视剧不是没有拍过,但真正播出的寥寥无几,有的剧甚至在豆瓣条目中都看不到了。
据了解,新疆和平解放和新疆建设兵团的奋斗历程是影视书写的安全区,时空愈往后移,比如涉及到兵团改革等事件时,创作者就难以把控,相关集数短的话还可以删减,集数长的话就难产了。
这种形势下,《家在兵团》和《红日照天山》能否走出一条新路呢?我们拭目以待。
【文/许心强】
The End
往期推荐
点击“阅读原文”查看更多历史消息
↓ ↓ ↓