时间:2025-07-08
原标题:她一回归就拿下收视冠军,不只靠耻度
众所周知,性在内娱是个敏感词。
观众在一定程度上已经接受。
但没想到的是,「性」的范畴不断被放大,敏感词也越来越多。
就连一些很平常的词也逃不过删改。
「卫生巾」被改成了「化妆棉」。

「安全套」被重新配音成了「那个」。

更离谱的是内地平台的正版《老友记》当中,「月经」变成了「青春期」。

这些词都不能出现,又何谈「性教育」呢?
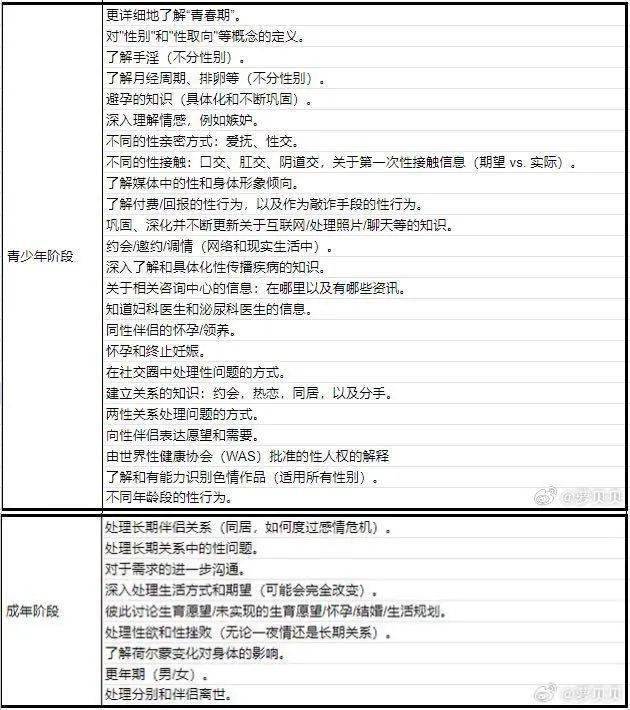
反观前几天,网上流传的德国性教育内容表。
几张图看下来,非但没有忌讳「性」这个话题。
还以年龄为界,根据各个阶段的不同特性给出相应建议。
甚至还包括「成年阶段」。



上下滑动查看
刚好,最近一部大热剧回归,拿下网飞收视冠军。
讲的正是「终身式性教育」。
想必大家已经猜到鱼叔今天要聊的是什么了。
没错,就是万众期待的——
《性爱自修室》第四季
Sex Education Season 4

四年前,《性爱自修室》横空出世。
作为一部聚焦高中生校园生活的性教育喜剧。
凭借「沙雕又真诚,纯情又大胆」的独特风格,它迅速吸引了国内观众的眼球。
纵观前三季的豆瓣评分,始终保持在9分以上。
足以看出,此剧口碑了得。

早在开播前,最终季就引发数次讨论。
从男主阿萨·巴特菲尔德放弃身材管理引发争议,到演员是否续约的问题。
只要跟这部剧相关,随便一点儿风吹草动,准能登上热搜。

岁月不饶人
最让鱼叔大跌眼镜的,还得是网飞为预热所做的宣传:
大手一挥,写着剧集信息的安全套,直接套上阿根廷地标建筑。
虽说只是特效制作,但仍然话题度拉满。

戏外如此劲爆,更别说戏内了。
奥蒂斯(阿萨·巴特菲尔德饰),社恐高中生一名。
看似平平无奇的他,却有个身为著名性治疗师的妈妈。
不同于别的小朋友听童话书长大,他的童年充斥着各种大尺度话题。
从小耳濡目染,哪怕没有实战经验,理论知识也远超普通高中生。

偶然之间,他的这项「技能」被学校的不良少女梅芙(艾玛·麦肯饰)发现。
她敏锐地察觉到,只需合理利用,这绝对是笔大生意。

毕竟,正值青春期的少男少女,谁还没点儿与性相关的困惑了。
就这样,两人一拍即合。
E人梅芙拉客,I人奥蒂斯答疑解惑。
「性爱自修室」的营业正式拉开序幕。

果不其然,生意的火爆程度远超预想。
中学生们对性有着千奇百怪的疑惑和误区。

表面上,这部剧是在解决青少年的性困扰。
可深究下来,刺激背后,还是一些随处可见的心理问题。
就拿奥蒂斯来说,理论知识他确实熟稔于心。
但却因目睹了父亲出轨,产生了很强的性压抑。
眼瞅着就要成年,实战水平仍然趋近于零。

经历了前三季的打磨,他好不容易迈出一步,和梅芙建立亲密关系。
可每每到激情时刻,都会选择临阵脱逃。
就算只是互发大尺度照片,他也无法接受。
说到底,他害怕的是自己会像失去丈夫的妈妈一样,被心碎击垮。

另一个让鱼叔很动容的角色,是兔牙妹。
作为典型的讨好型人格,她性格纯善。
第二季时,她在公交车上,被一名看似友善的大叔性骚扰了。

虽然嘴上不说,但那种被侵犯的感觉,始终萦绕在她心中。
不敢坐公交,恐惧人多的场合。
即使做着最喜欢的事情,仍然感觉自己还穿着那天的牛仔服。
她努力想要扔掉,却发现无论如何都丢不掉。

新的一季中,她在朋友的帮助下,渐渐开始正视这段阴影。
她将摄影当作发泄情绪、找回自我的手段。
通过拍摄自己画像,她终于走出了性侵的阴霾。

性教育,并不只是单纯的性行为科普。
更重要的,是对性别平等,人际关系,以及亲密关系的思考。
身份认同、原生家庭、性少数、校园霸凌……
归根究底,这些常见的严肃议题,全都与性教育有关。
正如弗洛伊德所说——
这世上所有事情都关乎性,除了性本身。

虽说名为自修室,但这堂「课」的受众,却不限于青少年。
「成年人的性教育」,剧集同样着墨不少。
就拿奥蒂斯的妈妈,珍(基莲·安德森饰)来说。
作为知名性爱治疗师,她是奥蒂斯能够解决同学性困惑的关键。
按理来说,理论知识和生活阅历翻倍的她,应该不会有这方面的困扰。
但事实证明,性这件事,远比理论更复杂。

珍的家庭生活,只能用一塌糊涂来形容。
前夫出轨后,她独自一人将奥蒂斯拉扯长大。
面对客户,她完全可以运用高超的谈话技巧,去解决对方的问题。
可到了儿子这里,那些熟悉的话术分分钟就被识破。
人家拒绝倾诉,她根本束手无策。

两性关系上,珍同样遭遇重重困难。
离婚数年,好不容易谈了场正经恋爱。
可她怎么也没想到,男友竟是儿子前任的父亲。
分分合合数次,就当两人决定放弃这段关系时,意外发生了——
珍怀孕了。
思前想后,她决定留下并独自抚养这个「不速之客」。

可这在孩子的生父看来,根本是无稽之谈。
他要求和珍住在一起,共同养育孩子长大。
哪怕不结婚,也完全没问题。
迫于道德压力,珍不得不答应下来。

然而,怀孕后的歇斯底里,加上始终无法调和的生活习惯。
组建家庭的设想还是破碎。
最终,孩子还是交给了珍。
而这,也成了噩梦的开端。

到了这季,珍的状态发生了一百八十度大转变。
不同于之前每次亮相都造型精致。
成为二胎妈妈的珍蓬头垢面,脸上尽显憔悴。
原本侃侃而谈的女强人,如今连说话都前言不搭后语。
偏偏这时,她接到了工作邀请。

一家电台邀请她担任主播,解答听众的性困扰。
带孩子剥夺自我空间太久,难得有机会重拾事业。
珍自然不想错过。
很快,她的节目就正式上线。

产后复工,并没有想象中那么简单。
节目上,珍时刻都在担心宝宝是否一切正常。
无法跟上导播的指示,找不到电台的号码。
面对听众来电,动不动就大脑宕机。
掉书袋理论一股脑输出,整得对方不知所措。

节目效果不好,屡遭上司责骂。
珍越来越力不从心。
她开始怀疑,是不是压根儿不该接受这份工作。

与此同时,宝宝的健康状况也令她感到焦虑。
无论是在母婴课堂,还是儿童医院。
她总能臆想出一堆孩子的「不正常行为」,希望对方能够解答。
即便医生反复强调这是一个健康的宝宝,仍然无法抚平她的不安感。
显然,珍患上了严重的产后抑郁症。

负面情绪的吞噬下,珍终于鼓足勇气,向心理医生寻求帮助。
调和工作和育儿的关系,并与自己和解。
成了她必须得解决的问题。
显然,性教育并不只关乎于性和爱,更是伴随人类一生的重要课题。
回到开头提到的德国性教育内容表。
事实上,相较于前四个阶段,成年阶段的教育内容反而是我们最容易忽视的部分。

小到处理性欲和性挫败,了解荷尔蒙变化对身体的影响。
大到处理长期伴侣关系。
仔细想想,这些全是存在于身边,却常常避之不谈的问题。

剧中,校长和他的妻子就是很典型的例子。
像很多夫妻一样,两人之间早已激情不在。
长期性压抑,让妻子苦不堪言。

然而,哪怕换上性感睡衣,校长仍然兴致缺缺。
甚至冷漠地表示——
我们已经不是23岁了,你还是把那个脱了吧。
表面上,六年的「空窗期」是两人矛盾的导火索。
事实上,缺乏与性相关的沟通,才是真正的问题所在。

无法妥善处理亲密关系的,还有奥蒂斯的亲生父亲。
早年间,由于和妻子吵架频繁,他索性逃离家庭。
当儿子询问原因时,他却选择逃避问题核心。
他不愿承认自己是个不负责任的混蛋。
想回家就回来,想离开就离开,永远以自我为中心。
显然,他丝毫不具备处理长期关系的能力。

现实中的成年人又何尝不是这样。
去年,《再见爱人》捧红了张婉婷和宋宁峰这对「有毒」的夫妻。
相差十岁的两人,最初并没有打算结婚。
可谁也没想到,女方竟然怀孕了。
为了给孩子上户口,两人不得不结婚。

参加离婚综艺,自然是为了解决婚姻问题。
可观众没等到解决,却只看到张婉婷的无理取闹。
她控诉丈夫冷暴力,不关注自己情绪。

批判对方的职业规划,认为他「没出息」,是「拖油瓶」。
每当宋宁峰想要反驳,她准会第一时间打断。
制止对方表达观点。

当然,婚姻是两个人的事,宋宁峰也并不无辜。
张婉婷指出婚姻问题时,他给出的反应常常是沉默。

既不去探求问题所在,也没有想要解决的趋势。
问就是,我都觉得没多大事,只是价值观不同而已。

意外怀孕,本就是缺乏基本性知识。
情感层面上的沟通和共情,两人之间也基本没有。
而这背后正是「成人性教育」所关注的,对长期亲密关系的处理能力。

互联网发达的时代,随便就能看到不少关于性的内容。
其中,不乏有很多错误甚至离谱的观点和成见:
接吻就能生孩子;
自己满足需求会伤身体;
患上性病就说明私生活混乱……

官方对性教育的回避,导致这些对性的错误认知进一步强化。
从耻于谈性,到歧视性。
我们越发难以表达自己的欲望。
更深层次上来看,我们也丧失了习得良好亲密关系的途径。
无法尊重他人的诉求,也难以找到正确的方式爱人。

性教育,本就没有年龄限制。
每个阶段都有着各自的性困扰。
正如我国性教育专家王龙玺曾经在演讲中说的那样——
如果我们的社会,希望未来的年轻人能够更加独立
并且在性教育中学习到选择积极生活的能力
我们就不能再狭隘的,将性看做一种纯粹的生理学上的行为
而是伴随每个人一生的一种状态

全文完。
如果觉得不错,就随手点个「赞」和「在看」吧。