时间:2025-04-04
原标题:《年会不能停!》逆袭:喜剧终于回归了讽刺
©️镜象娱乐
文丨栗子酒
《年会不能停!》上映后,观众很快把“今年国产喜剧天花板”、“超乎预期的喜剧片年度黑马”等好评送上,冷清已久的喜剧片市场,伴随着大鹏与白客两位初代互联网喜剧人合体,重新热闹起来。

截至目前,《年会不能停!》累计票房达到5.5亿,预计最终票房将落在12亿以上。且随着观影规模扩大,影片的豆瓣评分从8分上涨至8.2分,口碑还有进一步发酵的趋势。

同时值得注意的是,《年会不能停!》作为喜剧片,再度在档期内上演单日票房逆袭的戏码。元旦档最后一天,《年会不能停!》的单日票房反超《一闪一闪亮星星》,并逐渐走出更强势的票房曲线。喜剧片再一次成功调动市场需求,且这一次与市场的对接,伴随着新一代喜剧人走向台前。
扎“心窝”还是扎“胳肢窝”
从市场反馈来看,《年会不能停!》之所以好看,是因为戳中了大量打工人。
猫眼专业版数据显示,《年会不能停!》的受众群体中,25岁以上的群体占比超过76%,白领人群占比接近60%。片中透过胡健林(大鹏 饰)一次阴差阳错的升职,带出当代“大厂”的众生相,对齐了不少打工人的颗粒度。

有人感叹,“没上过二十年班写不出这剧本。”
有人调侃,这不就是当下年轻人流行的“疯癫文学”。
从这个角度来说,《年会不能停!》在剧情结构和叙事文本上,都在尝试靠近年轻人。一方面,《年会不能停!》的导演董润年是编剧出身,他的从业履历覆盖到多部情景喜剧,并与宁浩合作过《心花路放》《疯狂的外星人》等作品。
另一方面,《年会不能停!》项目创作于2017年,同一年内,《吐槽大会》分别于年初和年尾各播一季,而在年中,《脱口秀大会》第一季也完成落地。与之相伴,脱口秀逐渐成为年轻一代更喜欢的喜剧形式,精准的吐槽也为《年会不能停!》的创作注入灵感。包括在后来的选角中,《年会不能停!》也尝试启用一些脱口秀艺人,和来自《一年一度喜剧大赛》的新一代喜剧人。
正因如此,《年会不能停!》给人的观感,有一种巧妙的“新老融合”之感。有人说,《年会不能停!》就是这个时代的《背靠背,脸对脸》,片中胡健林接连升职,也有刘宝瑞相声《连升三级》的影子,甚至整部片子看下来,有种看早期春晚小品的既视感。关键在于,《年会不能停!》的梗不是一股脑地堆砌,而是通过情节铺垫,让观众代入“错位”的情境,再一个接一个地抛出“包袱”,呈现出接连不断的笑点,以至于“点名”的桥段引发爆笑高潮。

而在这个过程中,《年会不能停!》之所以能戳中打工人,更重要的还是回归讽刺,这与以往大多喜剧沦为闹剧有着本质的区别。尽管《年会不能停!》的主剧情也有很多荒诞的部分,但由荒诞带出的情节、不同员工的反应又能落到真实的职场中,由此达成讽刺的效果。但这种讽刺又与当代脱口秀冒犯的艺术相融合,辛辣但不过于辛辣。
当然,这也与影视内容可表达的空间有关。《年会不能停!》的一条预告片中,白客在表达一句台词时与导演交流:“这没有危险吗?”得到的答案是:“我不知道”。后来的采访中,他坦言:“我们在拍摄过程中,有时候想往心里扎,但是呢,我们也会保一条扎胳肢窝的。” 喜剧可冒犯的边界还需要探索,而《年会不能停!》给了一次不错的示范。
新一代喜剧人走向台前
客观地说,《年会不能停!》的结局其实有些过于理想化,片中给出的解决方案在现实中几乎不可行。对大多数打工人来说,被《年会不能停!》爽到,并不妨碍其下一秒在工作群中回复:“好的,收到。”
但是,比起有瑕疵的结局,《年会不能停!》能够将当代真实的职场环境呈现出来,已经实属不易,即便回看近十年的喜剧片电影市场,《年会不能停!》依然非常能打,尤其是在带动讽刺喜剧回潮,加速喜剧人迭代方面,该片也有不可忽视的作用。

在周星驰的无厘头喜剧火了之后,喜剧片市场经历了几次重要的迭代。
2010年,徐峥与王宝强主演的《人在囧途》,让市场看到小成本喜剧的诚意。两年后,《人再囧途之泰囧》拦下10亿票房,徐峥的生活化喜剧起势,喜剧片也开始连续多年拿下年度票房制高点,市场上相关的布局随之增多。
然而,2015年,《港囧》口碑滑坡,片中笑点流于低俗。同一年内,《夏洛特烦恼》打响开心麻花的喜剧招牌,沈腾、马丽等麻花系喜剧人接过交接棒。一年后,陈思诚带着《唐人街探案》走向大众视野,悬疑喜剧另辟蹊径,王宝强自“囧”系列之后,又一次站上喜剧高峰。

但也是在这几年,井喷的喜剧逐渐被冠以粗制滥造的标签。《煎饼侠》《大闹天竺》等闹剧过后,市场对喜剧电影一再失望,被寄予厚望的麻花喜剧,也在口碑表现上一路下滑,票房号召力逐渐与“含腾量”挂钩,影响大不如前。后来,即便市场上也出现了《我不是药神》《你好,李焕英》等高票房的作品,但这些喜剧杂糅了其他元素,“纯搞笑”的喜剧电影则成了稀有产物。
以至于在2022年春节档,唯一的喜剧片《这个杀手不太冷静》,上座率位列同档期真人电影首位,走出超预期的票房曲线;而在2023年五一档,豆瓣评分仅5.8分的《人生路不熟》,成为档期内唯一一部双人及多人观影占比超80%的影片,最终票房接近12亿。
而今,《年会不能停!》成为一个转折点,让市场看到国产纯喜剧片仍有后继者。影片的主创团队中,大鹏和白客都是互联网的初代喜剧人,其中,大鹏虽一直坚持喜剧创作,但至今尚未有一部兼具口碑与票房的作品;白客在《万万没想到》之后,也一直没有产出新的代表作。而现在,“中年小人物”与“职场受气包”合体,碰撞出新的火花,童漠男、ROCK、肉食动物、宋木子、李飞等新兴喜剧人的加入,也让这部影片“乱炖”出不俗的效果。

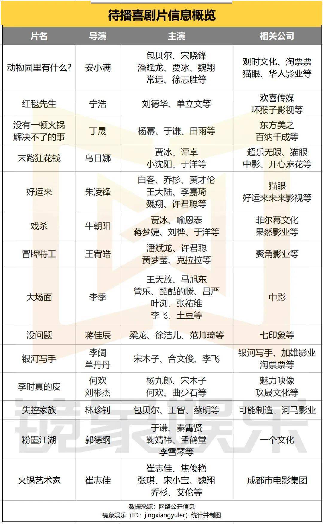
更重要的是,这种选角趋势正变得越来越普遍,据镜象娱乐统计,在待播的喜剧片电影中,新一代喜剧人正扮演着越来越重要的角色。

直观的表现是,在未来的电影储备中,纯搞笑的喜剧片明显增多。其中,《动物园里有什么?》《好运来》《大场面》《粉墨江湖》等影片,演员列表中几乎全员喜剧人。除了麻花系喜剧人和德云社喜剧人之外,来自《脱口秀大会》《一年一度喜剧大赛》的新一代喜剧人,也逐渐成为喜剧电影的重要力量,甚至在中影布局的喜剧灾难片《大场面》中,所有演员几乎都参加过《一年一度喜剧大赛》,该片的宣传海报上已然打出“新喜剧天团”的名号。
不知不觉间,喜剧电影来到新的岔路口,以各种方式成长起来的喜剧人,也在一轮轮的喜剧创作中加速迭代着。
镜象娱乐(ID:jingxiangyuler)原创
转载请注明来源、作者署名,违者必究
━━ 已入驻平台 ━━
━━ 视频号 已入驻平台 ━━
ID1:love-travis
ID2:CourserLee