时间:2025-03-02
原标题:2024好剧前瞻 历史爱好者狂喜!这11部正剧谁能成爆款?
2024年2月7日刊 总第2326期
对于观众来说,荧屏上的历史正剧缺席已久。
在本世纪初,历史正剧一度占统治地位。从《雍正王朝》到《康熙王朝》,从《汉武大帝》到《贞观之治》,历史剧一直是既叫好又叫座的类型。可随着观众兴趣的转移,历史正剧的影响逐渐消退,加上该类型往往涉及重大历史题材,审核周期长、立项难度大,更制约了它的发展。

在多种因素的制约下,历史正剧进入了低谷期,产出数量不多,市场反响也没有之前那么热烈。不过可喜的是,在2023年,一批历史正剧纷纷立项、开机或拿到拍摄许可证,看来历史正剧处于回暖阶段,急需爆款作品重振声威。
小鲜梳理了2024年待播的历史正剧,发现这11部作品有望重燃观众对历史正剧的热情。这些作品大致可以分为两类,一类侧重历史人物,另一类则侧重长时间的历史事件。
无论记人还是记事,这些作品都从历史的发展中着眼,提炼典型的人与事作为主线,这也令历史爱好者们狂喜,期待看到当今的剧集如何去诠释曾经的历史。那么,这11部历史正剧中,究竟哪些作品能够成为爆款呢?
1
数千古风流人物
帝王将相所创造的功业往往泽被后世,所以展现他们波澜壮阔的一生就成了历史正剧偏爱的主题。在盘点的这批待播历史正剧中,既有名臣贤相,也有学者鸿儒,直接把观众的期待值拉满了。
《风尽禾起张居正》

这是一部根据茅盾文学奖改编的作品。作为明代最具影响力的内阁首辅,张居正身后的数百年里,有赞誉,有诋毁,如何去评价他一直是个难题。此前,2010年曾播出过《万历首辅张居正》,两版之间的差异预计也会成为该剧播出后的话题。
《风尽禾起张居正》的编剧包括常江和李洁。常江近年来参与过《军师联盟》《长歌行》的编剧工作,特别是《军师联盟》对司马懿的形象有着全新的解读,所以观众也期待一个更新颖的张居正荧屏形象。
期待指数:五颗星
《阳明传》
该剧由《觉醒年代》导演张永新执导,将传奇大儒王阳明的一生拍成剧集,历数了王阳明贬官流放、龙场悟道、宁王平叛以及创立心学的全过程。有《觉醒年代》在前,观众对张永新拍摄历史正剧有着充足的信心和期待。

《阳明传》的编剧是申捷,拿过飞天奖优秀编剧奖,有过《重案六组》系列、《白鹿原》等经典作品,和张建新导演合作,可谓强强联合。
期待指数:四星半
《张謇》
作为清末改革派的风云人物,张謇在中国工商业的发展史上留下过浓墨重彩的一笔,但并没有以他作为主人公的电视剧,不能不说是件憾事。张謇一生积极发展实业,然而壮志难酬,最终因为积劳成疾,抱憾而终。

《张謇》此前曾出现在江苏卫视2023年“大剧片单”中,出品方为幸福蓝海影视,是一部“重大历史题材”作品。比较吊人胃口的是,该剧一直处于保密状态,甚至连正式海报都没有发布。
期待指数:四颗星
《诸葛亮传》
作为中国历史上家喻户晓的人物,诸葛亮是智慧的化身。经过《三国演义》的大力普及,他和刘备的君臣相得,辅助后主的鞠躬尽瘁以及北伐时的呕心沥血,都是人们津津乐道的话题,不过《诸葛亮传》显然想挖掘更多的历史信息,重新解读这位千古名相。

根据备案信息显示,《诸葛亮传》里面涉及刘备信任法正而疏远诸葛亮等细节,较之主流叙事有一定距离,容易在历史迷群体中引发争议。也正是因为《诸葛亮传》不同于《三国演义》,所以更令观众好奇。
期待指数:四颗星
《白马曾骑踏海潮》
该剧原名《伍子胥传奇》,讲述的是春秋时期楚国的伍氏一族突遭横祸,伍子胥被迫出逃他国,最终伍子胥在吴国安身立命,辅助两代君主成就霸业,可不幸的是因为吴王猜忌,被迫自尽,一代名将的传奇就此谢幕。

这部剧开机时间很早,2020年8月就开机拍摄,导演为香港导演范秀明,阵容包括盛一伦、菅纫姿等人。市面上春秋人物的剧集比较稀少,希望这部剧能填补相应空白。
期待指数:三星半
2
论成败兴亡之道
中国历史讲究“鉴古知今”,而历史正剧也延续了这种对待历史的看法。对于一段历史,除了时间地点人物之外,它背后的成败得失、经验教训更为人所看重。小鲜盘点的这几部侧重历史事件的待播正剧中,有的讲述某一朝代的辉煌盛世,也有的聚焦具体的历史发展细节,可谓兼顾宏观微观。
《天下长安》
《天下长安》不单讲某一朝代,而是涉及隋末唐初的历史风云。从李渊太原起兵到定鼎江山,再到李世民玄武门之变以及开创贞观之治。展现的是王朝的治乱兴衰,既有平定天下的百战艰辛,也有魏征李世民这样的君臣相得,涉及范围比较广。

演员包括李雪健、王劲松、张涵予、舒畅……阵容豪华。编剧董哲近年来的作品包括电视剧《战火熔炉》《山河月明》,特别是《战火熔炉》,备受好评,豆瓣评分高达8.3分。
期待指数:五颗星
《大唐赋》
又是一部涉及大唐的电视剧,体量比较大,所以分为上下两部,上部为《破阵乐》,下部为《威凤吟》。据说在战争场面和美学表达上颇具看点,属于符合现代审美的历史正剧。

根据透露出的信息显示,《破阵乐》主要讲述了大唐开国的赫赫武功,而《威凤吟》则主要讲述玄武门之变后,大唐如何迈向盛世。李世民则是上下部之间的灵魂人物,起到了贯穿历史脉络的作用。
期待指数:四星半
《大汉赋》
模式跟《大唐赋》类似,同样分为上下两部,重点讲述了大汉王朝的辉煌。不过颇具创造性的是两部把东汉和西汉放在一起,共同组成一个整体,全面反映了两汉的大国风采。

上部《武帝篇》讲述了经过“文景之治”的大汉,内统庶政,外击匈奴,开疆拓土的辉煌成就。下部《光武帝篇》则讲述了刘秀起兵反抗王莽,再造大汉,实现“光武中兴”的故事。整部剧在结构上颇具新意,也是少有的涉及刘秀的历史正剧。
期待指数:四星半
《太平年》
根据备案信息显示,《太平年》是华策的项目,这部历史正剧的主题故事发生在宋代初年,讲述的是一段比较冷僻的历史——吴越纳土。

在历史上,吴越国割据东南,是五代的地方政权,在宋代统一的过程中,吴越王审时度势,主动纳土归宋,实现了和平统一的结局,堪称佳话。
期待指数:四颗星
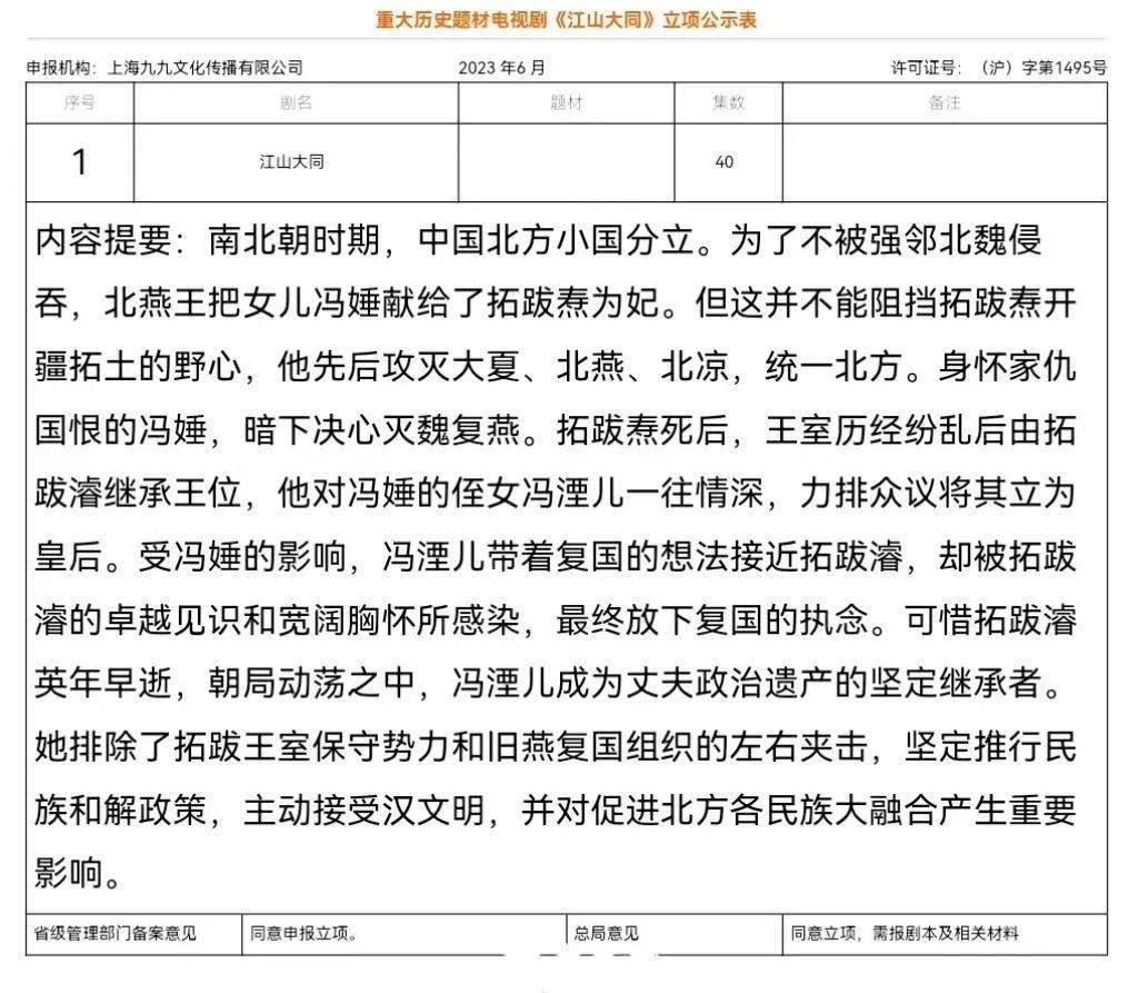
《江山大同》
这部剧由上海九九文化备案,涉及的历史跟《太平年》一样较为小众,那就是北魏时期的冯太后改革。作为中国历史上少有的女性主政者,冯太后坚持拥抱汉文明,革除北魏的草原陋习,带领国家迈向文明与强大。

另外这部剧由于聚焦改革与汉化,还涉及鲜卑等中国历史上的少数民族,相对敏感一些。如何处理史料和艺术加工之间的关系,非常考验创作者。
期待指数:四颗星
《广州十三行》
该剧由爱奇艺出品。十三行是中国历史上的一个特殊机构,是清代在广州负责对外贸易的专门机构,由于行业特殊,涉及中西文化碰撞,其发展史上有着太多值得书写的故事。加上契合当下“文化出海”的浪潮,所以《广州十三行》应该算是一部应时之作。

《广州十三行》的导演是曹盾,他此前的《长安十二时辰》是既叫好又叫座的剧集,处理起这样的历史正剧想必游刃有余。爱奇艺近年来有“华夏古城宇宙”的打造计划,即“IP+科技+文旅”,以内容推动IP开发。此前的《风起洛阳》就是“洛阳IP”的重要载体,想必随着这部剧的播出,“广州IP”的开发也要提上日程了。
期待指数:三星半
历史正剧沉寂已久,也该有拿得出手的作品来给自己正名。一个健康的剧集市场,应该给历史正剧留有一席之地,这么多年来,观众在呼唤,市场在期待,就差一部出圈爆款。
以上这11部作品,是待播历史正剧里的排头兵,其题材、阵容都足够吸引人。2024年的爆款能否从中诞生?历史正剧的热度是否能就此回温?答案将在它们播出后揭晓。
文 凌云
注:全文图源网络
-END-