时间:2024-11-06
2024年6月26日刊 总第2395期
“无论过去,不问将来。”
最近B站自制剧《时光代理人》上线,这部改编自高分同名国漫的真人剧,讲述了拥有超能力的程小时和陆光是如何通过进入照片回到过去,帮助委托人弥补遗憾、寻觅真相的故事。
不愧有高人气IP加持,目前《时光代理人》上线一周,在B站累计播放量达3175.5万,力压老牌历史剧《雍正王朝》,登上站内电视剧热门榜第一。

但在站外,《时光代理人》可就没那么能打了。
6月19日上线当天,猫眼专业版全网热度榜显示,《时光代理人》堪堪排在第六位,20日热度飙升进入前三,但还是被《玫瑰的故事》和《墨雨云间》压过一头。从21日至截稿,《时光代理人》的热度基本在猫眼全榜7-10位之间徘徊。
这部剧成色如何稍后再谈,关于《时光代理人》的讨论中“破圈”二字尤为扎眼。还记得2020年B站推出首部自制剧《风犬少年的天空》时,就有大量关于“破圈”的讨论,这一晃到五年了,B站自制剧怎么还在破圈中?
小而美的B站自制
先来看看B站自制剧的整体情况。
从2020年至今五年,B站共推出9部自制剧,走慢工出细活的路线。这九部分别为《风犬少年的天空》《最好的朋友》《突如其来的假期》《双镜》《珍馐记》《正义的算法》《三悦有了新工作》《古相思曲》以及前面提到的《时光代理人》。

从口碑来看,B站自制剧当得起“阿B出品,必属精品”的评价。站内平均评分9.0,在一向严格的豆瓣,B站每部自制剧得分也属于中等偏上的水准,8部开分剧均分7.5,是相当不错的成绩。
再看出品公司情况,2020年B站投资欢喜传媒,在影视方面落下重要一子。与欢喜传媒联合出品的《风犬少年》也打了个开门红。《珍馐记》和《双镜》是B站与欢娱传媒合作出品,而且从顺序看,欢娱传媒为第一出品方,这大概也说明B站乐于将主导权开放给专业的影视公司,《正义的算法》出品方之一为华特迪士尼。

具体到剧集内容本身,不难发现与其他平台相比,B站自制剧有着很浓烈的风格化特点,或许可以称为“B站味儿”。
在架构方面,B站自制剧多采用单元或篇章叙事的模式,《三悦》《正义的算法》包括最新的《时光代理人》均是如此。每个篇章或单元有比较规整的格式,单元内容围绕某个领域或某个社会议题展开,像《时光代理人》双男主初遇的议题背景是暴力裁员、两人关系突进的背景是大地震生离死别。

在选题方面,作为年轻人的大本营,B站自制剧,特别是现代题材的主角基本上都是年轻人。但不同于其他平台,虽然主角是年轻人,但故事内核往往比较凝重,也不会去回避生死的问题。《三悦》的工作几乎就是每天在和死亡打交道、《时光代理人》也是在第三集就开始叩问生死话题。
包括被认为“最不B站”的古装剧《古相思曲》,也有着强烈的B站色彩。它的故事脱胎自UP主一次“拉郎配”的脑洞,逆向穿越的设定更是“B站专属”的味道,这或许也能解释为什么《古相思曲》最初归属于芒果TV的大芒计划工作室,最后却变成了B站独家出品。

如果用几个词来总结B站自制剧的特色,那应该是:题材剑走偏锋、故事切口精妙、成本普遍不高、内容上与站内用户偏好高度重合。
但小而美的事物,往往难被大众看到,B站自制剧也是如此。长期以来,阿B出品都处于口碑热数据冷的窘境。《三悦》收官时,在猫眼热度排名约在40名开外,还有备受好评的《古相思曲》,在播期间最高热度5696,不敌去年古偶大战的头部选手《莲花楼》和《长相思第一部》。
就连B站剧粉自己都承认,“我们走小而美路线,不和其他家比数据”。
还要多久踏出新手村
关于B站自制剧,有个很有意思的现象:几乎每次有口碑不错的B站剧诞生后,都会有人像发现新大陆一样惊呼“原来B站开始做剧了”。
口碑热却走不出站内,首先与产能有着直接关系。
与经验丰富的优爱腾芒不同,B站在自制内容方面还是新兵。2020年,前优酷总制片人、“兔子洞文化”创始人卢梵溪加入后,B站才吹响了自制剧的号角。而且优爱腾采用工作室制度,职责划分清晰,但公开资料并未显示B站有类似的工作室制度。

包括前面提到的,B站在自制方面积极与外部专业影视公司进行合作。都在说明B站自制内容经验不足,需要依靠外力。
而从自制剧的出品速度上来看,2023年B站自制的步伐明显放缓,这倒是能和财报的亏损情况对上了。降本增效之下,头悬扭亏为盈利刃,B站自然不能像2021-2022那样一年三部剧,激进打江山。

产能低导致观众对于“B站出品”并无深刻认知,不过这不是主要问题,B站剧走不出站内的锅,归根结底还是得“B站味儿”来背。
提到其他长视频平台,我们很难用某一个标签去形容它。比如号称“仙侠第一厂牌”的优酷,诚然在仙侠方面布局积极,但观众并不能用几个标签去概括描述具体某一部剧。但B站不一样,如上文所说它的内容风格带着浓重的B站烙印,比如以年轻人为刻画对象、内容与站内用户偏好有高度重合等。

这种B站味儿造成的最直接影响,是站内用户接受度极高,完全符合他们的口味审美;但站外用户接受起来,显然就需要一定门槛,像《古相思曲》的逆向穿越模式,足够新鲜却并不符合站外用户的偏好。
B站的二创能力众所周知,很多剧集都是靠着B站二创获得关注,冷门如印度剧都能靠二创在B站拥有一席之地。但当二创大本营就是剧集播出平台本身的时候,这种二创续命的能力却被削弱了。
举个例子,观众会在A平台看剧,去B平台讨论,再到C平台看二创。比如观众在B站看到了关于《甄嬛传》的二创内容后,就会到优酷去搜原剧,看看是否跟UP主说的内容一样,而这个用户很可能平时根本不会上优酷。当不同平台的用户流动了起来,平台之间壁垒也就被打破了。

当二创、社区和剧集都在一个平台,这种流动性就消失。会在B站看剧的人,本身就是B站的用户,即使有再多剧集相关的二创内容出现,仍旧难跳出原有的用户圈子。
这大概也是B站为什么永远都在破圈的路上,强烈的风格化作品,搭配已经很完善的站内生态体系,出圈就成为一件异常艰难的事情。
B站自制左右为难
圈地自萌不失为一种解法,但从财务情况来看,B站显然已经等不起了。
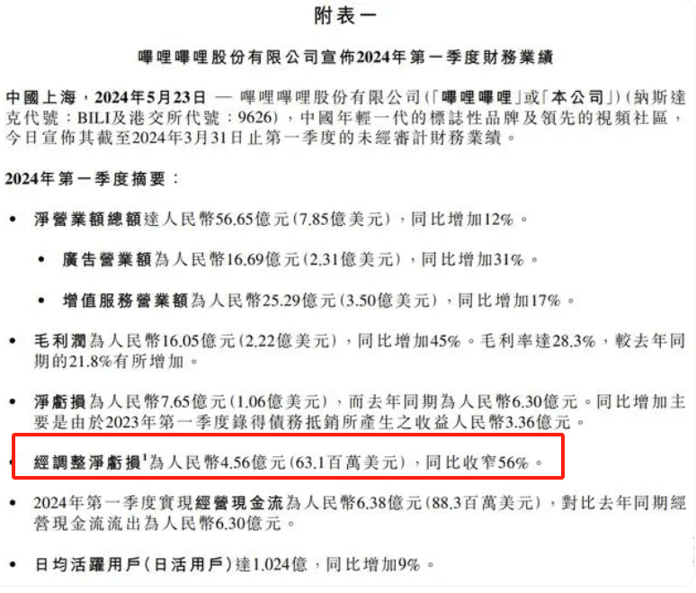
最近B站公布截至2024年3月31日的第一季度未经审计的财务报告。财报显示,1季度B站总营收同比增长12%,广告业务同比增长31%。但B站盈利能力仍旧不及预期,调整后的净亏损为4.56亿元。

自从2018年IPO后,B站一直处于亏损状态,6年亏损达累计净亏损超248亿元。而且Q1财报显示,一向被视为B站收入核心业务之一的游戏业务,出现了下滑——公司移动游戏收入为9.83亿,同比减少13%。
从B站在影视自制方面的布局来看,显然盈利不是他们的主要期许,靠优质内容推动大会员订阅,以及吸引更多外面的用户来到B站才是目的。但烧钱换增长的路是走不长的,想要获取用户增长,甚至是会员付费,还是要靠优质内容本身。

而B站的自制内容目前正在面临两难抉择——要不要延续B站味儿。
B站的用户年龄为24岁左右,是最年轻也是最有发声意愿且声量很大的一群人。他们对B站的忠实度很高,日均使用时长高达105分钟。但同时,这批用户并不是消费意愿最高的那群人,甚至有人坦言“B站用户事多钱少难伺候”。
因为他们难伺候且声量大忠实度高,所以B站剧首先想到的是照顾他们的偏好,但就像前文说得,这就造成了B站剧风格化圈层化重,大部分时间只能站内自萌。而如果激进出圈,一方面是要烧钱抢用户,另一方面则可能失去站内用户的欢心。

所以“出圈还是不出圈”,一直是横亘在B站剧或者说是整个B站面前的问题。
去年B站高调宣布携手晋江的举动,可以被视为B站在自制内容出圈这条路上的新尝试。
“晋江的若干优质知识产权具有巨大的商业潜力,相信该合作将使B站能够接受及利用优质知识产权以开发创作更多优质作品,进一步增加本公司的收入并提升股东利益。”作为古早网文大站的晋江余威还在,庞大的IP弹药库中多少能有几个爆款,“晋江IP改编”本身就是破圈的噱头。
目前剧版《时光代理人》的阅读数已经逼近9000万,主演毕雯珺、蒋龙也算自带粉丝,而且改编之后的内容,对非漫画迷来说比较友好,至少对于普通观众来说它的时间线和逻辑线都比较抓人。可以说它是继《风犬少年》后,B站剧中最能扛起“破圈”任务的一部。

期待《时光代理人》后续的表现,我们也会长期观察B站其他待播自制剧,如科幻剧《明日生存指南》、漫改剧《风灵玉秀》等。
也希望与B站剧下一次见面,不再只是“破圈”这个字眼。
文 卡卡
注:全文图源网络
-END-