时间:2024-09-18
姜萍事件引起大家的关注,从开始讨论到如今被冷处理,这背后的结果大家仍旧在期待之中。

近日传来姜萍事件的后续。
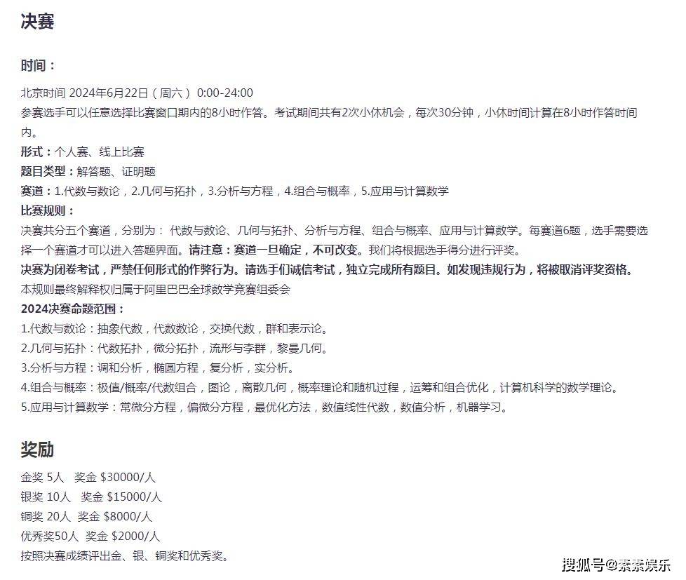
查看阿里达摩院的官网,发现官方已经公布了决赛的最终试题与答案,就差最终的成绩公开化了。

也就是说最终的成绩,包括姜萍等多位参赛选手的成绩即将揭晓,将公示于众人面前。


但在决赛的成绩公布之前,其实答案与试题的公布已经告诉大家了:那些参赛的选手已经知道了自己的成绩,并且已经心里有底了。

这也意味着姜萍知道了自己的知道,其涟水中专的数学老师王闰秋也知道了成绩。
那为什么没有任何的反应呢?昔日的数学天才真的是假的吗?

不用着急,我们静静等待最终的决赛名单,因为阿里每年在考试之后会公布成绩,并且为获奖者颁发奖金。

从网上公布的信息来看,奖励金数额还蛮大的。
其中金奖有5人,银奖有10人,铜奖有20人,优秀奖有50人。

参照此前姜萍初赛的第12名成绩来推断,她应该获得银奖问题不大。

再加到网上公布的决赛考试题目上面来看,专业的数学博士透露,题型难度与数学思维模型特别不容易,很有难度。

上面的决赛试题,大家看看,会做吗?
大家思考一下,姜萍能做对多少?

在距离最终成绩即将揭晓之前,大家大胆的猜测一下,姜萍这个数学天才的称呼还能延续吗?
从此前的各种讨论,到后面的各种怀疑,再到事件被冷处理。

总结以下几点的猜测!
1:姜萍事件属于团队的一次炒作,所谓的数学天才,可能真的是假的。

2:姜萍事件在没有证实之前,在决赛成绩没有公开之前,姜萍最终的决赛成绩会逆袭,会打破大家以前的各种争议与否定。
3:姜萍在决赛成绩公布之后,她会和数学老师一起现身,正式回应关于此前的各种作弊的说法。

是真的数学天才还是冒牌的,真相已经开始慢慢的清晰,就差最后的这一个决赛成绩单了。
关于对姜萍真假数学天才的回应,涟水市教体局的回应也是比较公正,没有正面给出直接的答案也没有否认,也是在等待决赛的最终成绩。

未来,如果姜萍在阿里决赛成绩公布之后,她仍旧在中专里读书,那么大概率关于她数学天才的称呼将被大家“收回去”,关于她的传闻,也将全部被推翻看。
大家会慢慢回归到平静,将此事看成是一场闹剧。


回忆此前她家庭的种种,父母的朴实形象,再加上她的努力与刻苦。如果决赛成绩公布,她上榜了,拿奖了,恭喜姜萍。
她就是大家心中的真正数学天才,是寒门贵子的典范。

希望如此,希望决赛的榜单上面有姜萍这两个字,为姜萍加油。