时间:2024-08-17
《科创板日报》9月7日讯据财联社创投通数据显示,本周(8.31-9.6)国内统计口径内共发生85起投融资事件,较上周79起增加7.59%;已披露的融资总额合计约40.23亿元,较上周35.26亿元增加14.10%。
热门领域
从投资事件数量来看,本周医疗健康、集成电路、先进制造、人工智能、企业服务、传统工业等领域较为活跃;从融资总额来看,人工智能披露的融资总额最多。大模型独角兽智谱AI完成由中关村科学城领投的新一轮数十亿元融资,为本周披露金额最高的投资事件。

在细分赛道上,本周较受投资人追捧的有创新药、生物医药、半导体设备、电力设备、CIM、人形仿生机器人、大模型等。

作为对比,本周创新药、医药生物、半导体设备二级市场表现如下表所示。

热门投资轮次
从投资轮次来看,除股权融资外,本周A轮融资事件数最多,发生13起,占比约15%;其次是B轮,发生10起,占比约12%。从各轮次获投金额来看,C轮及以后披露的融资总额最高,约18亿元;其次是A轮,约9.3亿元。

活跃投融资地区
从地区来看,本周上海、江苏、浙江、广东等地公司较受青睐,融资事件数均在10起以上。以单个城市来看,上海有18家公司获投,位列第一,深圳紧随其后,有10家公司获投。

活跃投资机构
本周的投资方包括红杉中国、高瓴创投、君联资本、启明创投、毅达资本、中科创星、Prosperity7 Ventures、峰瑞资本、麟阁创投、银杏谷资本、祥峰投资、中金资本等知名投资机构;
以及腾讯投资、顺为资本、哈勃投资、联想创投、中车资本、BOSS直聘、云中马、华勤技术、九安医疗、软通动力、迈为股份等产业投资方;
还包括深创投、深圳天使母基金、深圳高新投、光谷金控、合肥产投、元禾重元、苏高新金控、锡创投、策源资本、四川产业振兴基金、上海人工智能产业投资基金、徐汇科创投等国有背景投资平台及政府引导基金。
本周部分活跃投资方列举如下:

值得关注的投资事件
无问芯穹完成近5亿元A轮融资
无问芯穹是一家大模型软硬件协同优化平台,旨在解决大模型算法向大算力芯片的高效统一部署问题,建设面向大模型的M×N算法-芯片联合优化平台,其中M层支撑多种大模型算法、N层连接多种大算力芯片,提升大模型到国产芯片平台的部署效率,实现在不同国产芯片上的高效、统一部署。
企业创新评测实验室显示,无问芯穹在人工智能领域的科创能力评级为CCC级,目前共有3项公开专利申请,全部为发明专利,在运算处理、矩阵乘、硬件架构技术领域布局最多。
近日,公司宣布完成近5亿元A轮融资,本轮融资联合领投方为社保基金中关村自主创新专项基金(君联资本担任管理人)、启明创投和洪泰基金,跟投方包括联想创投、小米、软通高科等战略投资方,国开科创、上海人工智能产业投资基金(由临港科创投担任基金管理人)、徐汇科创投等国资基金,以及顺为资本、达晨财智、德同资本、尚势资本、森若玉坤、申万宏源、正景资本等财务机构。

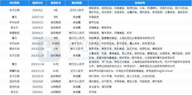
据创投通数据,近一年来,国内AI加速领域部分获投案例如下。

星际荣耀完成7亿元C轮及C 轮融资
星际荣耀成立于2016年,致力于研发商业运载火箭并提供系统性的发射解决方案,专注于高品质、低成本、快响应的智能运载火箭产品研发,为全球卫星及星座客户提供一体化的商业发射服务。
企业创新评测实验室显示,星际荣耀在卫星及应用产业的科创能力评级为A级,目前共有公开专利申请480余项,其中发明申请占比超66%,主要专注于运载火箭、发动机、液体火箭、火箭发动机、飞行器等技术领域。
近日,公司宣布完成7亿人民币C轮及C 轮融资,分别由新鼎资本和四川产业振兴基金投资集团有限公司领投,京铭资本、汇铸资本、安吉频波罗、什邡恒新建设、千里马基金等机构跟投。本轮融资将用于固体运载火箭和防务业务的总装生产能力布局、加速双曲线三号可重复使用液体运载火箭技术研发。

据创投通数据,近一年来,国内运载火箭领域部分获投案例如下。

智谱AI完成新一轮数十亿元融资
智谱AI是一家新一代认知智能通用模型开发商,公司合作研发了双语千亿级超大规模预训练模型GLM-130B,并构建了高精度通用知识图谱,形成数据与知识双轮驱动的认知引擎,基于此模型打造了ChatGLM(chatglm.cn)。此外,智谱AI还打造了AIGC模型及产品矩阵,包括CodeGeeX和CogView等产品,提供智能API服务。
企业创新评测实验室显示,智谱AI在人工智能领域的科创能力评级为A级,目前共有公开专利申请140余项,其中发明申请占比超98%,主要聚焦于电子设备、关键词、预训练、预处理、预测方法等技术领域。
近日,公司以200亿元的投前估值,完成了新一轮融资,金额达数十亿元。本轮领投方为中关村科学城公司,其为海淀区政府设立的市场化投资平台。

据创投通数据,近一年来,国内大模型领域部分获投案例如下表所示。

本周投融资事件列表

创投通:财联社及科创板日报旗下一级市场服务平台,于2022年4月挂牌上海数据交易所。通过星矿数据、一级市场投融资数据、企业创新评测实验室、创新公司数据库、未上市公司自选股、拟上市公司早知道和行业投研等,为创新公司和创投机构提供从数据产品到解决方案的一站式服务体系。
创投通:财联社及科创板日报旗下一级市场服务平台,于2022年4月挂牌上海数据交易所。通过星矿数据、一级市场投融资数据、企业创新评测实验室、创新公司数据库、未上市公司自选股、拟上市公司早知道和行业投研等,为创新公司和创投机构提供从数据产品到解决方案的一站式服务体系。

(财联社创投通)