时间:2024-08-04
9月10日晚,
#金鹰奖删除刘亦菲入围资格#
冲上热搜。
据悉,第三十二届中国电视金鹰奖已开始投票,刘亦菲本来凭借主演《去有风的地方》《梦华录》两部入围第一轮,想不到第二轮就被删除了。

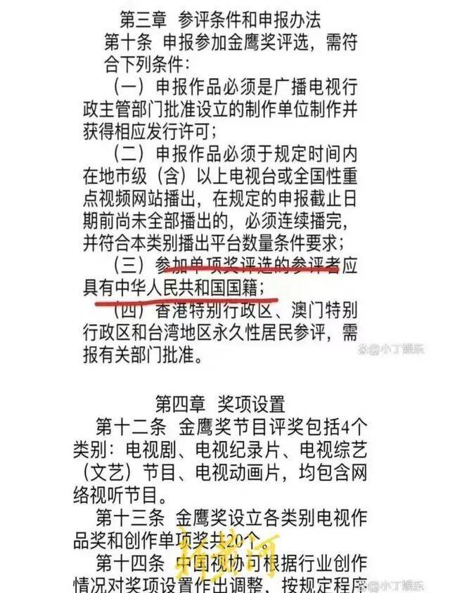
据公开资料显示,金鹰奖评选规定之一,要求参评者必须具备中国国籍,港澳台地区参评者需要有关部门批准。违法失德艺人和其参演的作品都不得参与评选。而刘亦菲是美国国籍,不符合金鹰奖的入围要求。在其二轮入围后,遭到网友质疑,于是官方删除了刘亦菲入围资格。

对此,有网友表示,金鹰奖删除刘亦菲入围投票,与此同时还有删除斯琴高娃、刘涛等。国家级奖项举办一定要严肃和认真,金鹰奖章程明确要求是中国籍,这种事不该是一个国家级电视奖项该发生的行为。

刘亦菲,1987年出生于湖北省武汉市,女演员、歌手,毕业于北京电影学院表演系。2002年,因出演民国剧《金粉世家》中白秀珠一角踏入演艺圈。此后先后参演《天龙八部》《仙剑奇侠传》《神雕侠侣》《功夫之王》《花木兰》《梦华录》《去有风的地方》等电视剧和电影。2024年,主演都市剧《玫瑰的故事》,引发全网关注和热议。

来源:新黄河、杭州交通918
编辑:冯颜
审核:钟玲
终审:彭德光